Instance Verification Kit (IVK)
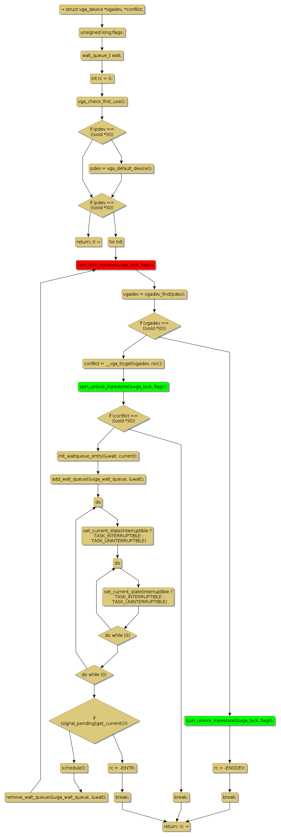
spin lock @ [10774+36+/linux-3.19-rc1/drivers/gpu/vga/vgaarb.c]
Instance Signature: vga_lock
|
The Matching Pair Graph:
|
|
Function Name
|
Control Flow Graph (CFG)
|
Events Flow Graph (EFG)
|
Source Correspondence
|
|
vga_get
|
|
|
[10418+7+/linux-3.19-rc1/drivers/gpu/vga/vgaarb.c]
|